INFORMACIÓN
El UC3843B es un controlador PWM para fuentes de alimentación conmutadas que pertenece a la familia UCx842 / UCx843, que son reguladores de conmutación usados en aplicaciones de conversión de potencia como fuentes conmutadas, control de motores y reguladores DC-DC.
CARACTERÍSTICAS Y ESPECIFICACIONES
- Tipo: Controlador PWM de modo de corriente
- Modelo: UC3843B
- Encapsulado: SOP-8
- Número de pines: 8
- Voltaje:
- Alimentación: 10 V a 30 V
- Entrada de pin ISENSE: Hasta 1 V (de acuerdo con la ganancia típica)
- Entrada de VFB: Referente al voltaje en el error amplificador (normalmente 2.5 V)
- Pin VREF: 5 V
- Corriente:
- Alimentación: < 1 mA (corriente de arranque)
- Pin COMP: Puede incluir fuente y drenaje, variando según la operación, pero internamente limitado.
- Salida: Hasta 1 A (pico, para manejar MOSFET)
- Pin VREF: Se requiere un capacitor de 0.1 µF para estabilización
- Frecuencia del oscilador: Hasta 500 kHz
- Ciclo de trabajo máximo: 90%
- Temperatura de operación: -40 °C a 85 °C
- Dimensiones: 5.76 mm x 4.9 mm x 1.75 mm
INFORMACIÓN ADICIONAL
Funcionamiento del circuito integrado UC3843
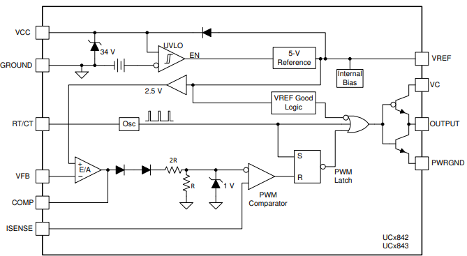
De acuerdo con la siguiente imagen que corresponde al diagrama de bloques del circuito UC3843 se explica la función de cada uno del los pines

1. Alimentación y Referencia de Voltaje
- VCC y GND: Son los pines de alimentación del CI.
- UVLO (Undervoltage Lockout): Es un circuito de bloqueo por bajo voltaje que evita que el controlador funcione si la alimentación es inferior a un umbral (34V en este caso).
- Referencia de 5V (VREF): Proporciona una tensión de referencia interna estable para otros bloques del circuito.
2. Oscilador (RT/CT)
- Se genera una señal de reloj (osc) que define la frecuencia de conmutación del controlador.
- Esta señal de reloj se usa como base para la modulación PWM.
3. Amplificador de Error y Comparador de PWM
- VFB (Voltage Feedback): Recibe la señal de retroalimentación del voltaje de salida para compararla con una referencia interna.
- COMP: Es la salida del amplificador de error (E/A), la cual se usa para ajustar el ciclo de trabajo de la señal PWM.
- ISENSE: Es la entrada de detección de corriente, utilizada para la protección contra sobrecorriente y regulación.
- El comparador PWM compara la señal de error con una rampa de referencia y genera una señal que determina la anchura del pulso de salida.
4. Latch PWM y Etapa de Salida
- El PWM Latch es un circuito SR que controla la activación/desactivación del transistor de salida.
- La compuerta lógica y la etapa de salida entregan la señal modulada en ancho de pulso al pin OUTPUT.
- VC y PWRGND: Se usan para controlar y alimentar la etapa de salida del CI.
5. Protecciones y Lógica de Control
- VREF Good Logic: Se asegura de que la referencia de 5V es estable antes de habilitar la salida.
- Bias interno: Proporciona alimentación a circuitos internos.
- Protección por sobrecorriente: Si la corriente detectada en ISENSE supera el umbral, el PWM Latch se desactiva, apagando la salida.

Adaptador Micro HDMI a VGA
Sensor Magnetico Digital (Efecto Hall) KY-003
Cámara Visión Nocturna Raspberry Pi con Ojo de Pez OV5647
UNIT Maker UNO – Nivel Básico con 16 Proyectos
Mini Bocina USB
Raspberry Pi Pico W
Raspberry Pi NoIR Cámara V2
Kit Carrito Robot Seguidor Lineas Con Accesorios
Sistema de Enfriamiento Activo para Raspberry Pi 5
AHT15 Sensor de Temperatura y Humedad I2C
Porta Pila CR2032 ON/OFF SH1mm
SCD30 CO2 Sensor de Calidad de Aire
Tarjeta Gpio Extensión Raspberry Pi + Cable 40 Pin 20cm





















Valoraciones
No hay valoraciones aún.