INFORMACIÓN
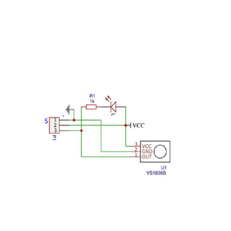
El Sensor Receptor Infrarrojo IR es un módulo KY-022 que está construido de un receptor IR TL1838, el cual reacciona a la luz infrarroja de 38 KHz y funciona en conjunto con el emisor KY-005.
Este sensor es ideal para proyectos que requieren control inalámbrico, como sistemas de automatización del hogar, robots controlados a distancia, sistemas de encendido/apagado de luces o equipos, y menús interactivos manejados por control remoto. Su salida digital facilita la decodificación de señales mediante librerías como IRremote en Arduino. Es compatible con placas de desarrollo como Arduino (UNO, Mega, Nano), ESP8266, ESP32 y Raspberry Pi, permitiendo su integración en una amplia gama de aplicaciones electrónicas e IoT.
Nota: Es posible ver la luz del mando mirando el LED infrarrojo con una cámara digital, por ejemplo del celular. La luz del led se muestra como un resplandor morado, podríamos usar este método para detectar si el mando funciona correctamente.
ESPECIFICACIONES Y CARACTERÍSTICAS
- Voltajes:
- Funcionamiento: 2.7 V a 5 V.
- Bajo Nivel: 0.4 V.
- Alto Nivel: 4.5 V.
- Corriente de funcionamiento: 0.4 mA a 1.5 mA.
- Distancia de recepción: 18 m.
- Ángulo de recepción: ± 45º.
- Frecuencia portadora: 38 KHz.
- Filtro de luz ambiente hasta: > 500 LUX.
- Dimensiones: 18 mm x 10 mm x 15 mm.
- Peso: 3 g.
DOCUMENTACIÓN Y RECURSOS
TUTORIALES
INFORMACIÓN ADICIONAL
¿Para qué sirve la Librería IRremote?
La biblioteca remota IRremote en IDE Arduino que permite enviar y recibir códigos remotos de IR en múltiples protocolos. Es compatible con NEC, Sony SIRC, Philips RC5, Philips RC6 y protocolos sin formato. Si se necesitan protocolos adicionales, son fáciles de agregar. Incluso la biblioteca puede utilizarse para grabar códigos desde su control remoto y retransmitirlos, como un control remoto universal mínimo
¿Qué es el protocolo NEC?
Esté protocolo, trabaja a una frecuencia de 38 KHz y se caracteriza por enviar un tren de pulsos cuando se teclea cualquier botón de un control remoto IR. Lo particular de este protocolo es que trasmite doble vez tanto la dirección como el comando, de forma normal y negado, con esto posteriormente se puede validar los datos. La dirección está asociada a un dispositivo, por ejemplo, una TV, equipo de sonido, etc. El comando los indica a la acción o función del botón.
¿Qué otros dispositivos usan el protocolo NEC?
El HX1838 Sensor Receptor de Infrarrojo puede controlar dispositivos electrónicos utilizando un control remoto, el cual incluye el sensor receptor de infrarrojo, así como el transmisor.

UNIT CH340E Módulo USB a TTL
Buzzer Pasivo KY-006
Generador PWM 1 Canal LCD 1Hz – 150KHz
Limpiador Electrónico en Aerosol 454 ml SILIJET E-7 Plus
Sensor de Gestos y Detección de Rostros con AI SEN0626
Kit 660 Resistencias SMD 0603 33 Valores






























Valoraciones
No hay valoraciones aún.