INFORMACIÓN
El Sensor de Obstáculos KY-032 es un módulo capaz de detectar obstrucciones por medio de un transmisor y receptor; que trabajando en conjunto captan la luz y realizando una diferencia de luz detectan el obstáculo en un rango entre 2 a 40 cm.
Es ampliamente utilizado en sistemas de evitación de obstáculos en robots móviles, vehículos autónomos, sistemas de conteo, y automatización de puertas o dispositivos interactivos. Gracias a su capacidad de detección ajustable mediante un potenciómetro, puede adaptarse a diferentes distancias y condiciones de luz ambiental. El KY-032 genera una salida digital que indica la detección o no de un obstáculo, lo que facilita su uso en proyectos que requieren respuestas rápidas y precisas. Este sensor es compatible con múltiples tarjetas de desarrollo como Arduino (Uno, Nano, Mega), ESP8266, ESP32 y Raspberry Pi, permitiendo su integración en una amplia gama de aplicaciones de robótica y automatización.
ESPECIFICACIONES Y CARACTERÍSTICAS
- Voltaje de Trabajo: 3.3 V a 5 VDC.
- Corriente: ≥ 20 mA.
- Distancia de Detección: 2 a 40 cm.
- Temperatura de Operación: -10 ℃ a 50 ℃.
- Interfaces de entrada/salida: (- / + / S / EN).
- Angulo Efectivo: 35°.
- Dimensiones: 40 mm x 13 mm x 18 mm.
- Peso: 5 g.
DOCUMENTACIÓN Y RECURSOS
TUTORIALES
INFORMACIÓN ADICIONAL
¿Cómo funciona el KY-032?
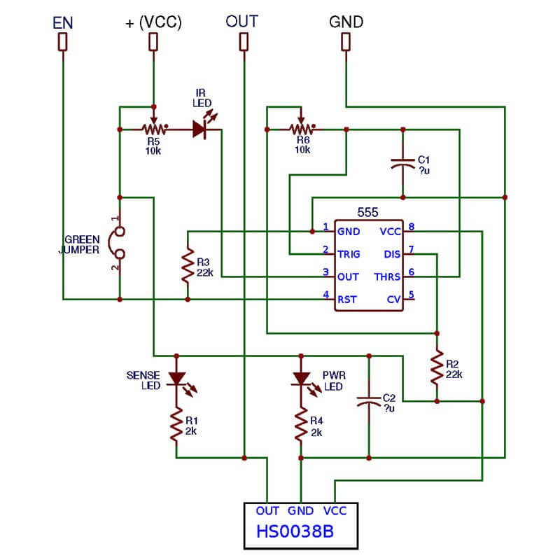
Funciona de 3,5 a 5 voltios a unos 20 miliamperios. Los sensores para evitar obstáculos generalmente vienen en dos tipos: con 3 y 4 pines. La versión de 3 pines no tiene la capacidad de habilitarse / deshabilitarse (Módulo KY-033). Esta versión de 4 pines tiene un pin de habilitación opcional.
Este dispositivo tiene un transmisor y un receptor de infrarrojos, que forman el par de sensores. El LED del transmisor emite una cierta frecuencia de infrarrojos, que el LED del receptor lo detectará. Una vez detectada la parte de la señal, activará el pin de “señal” de encendido / apagado digital cuando se haya detectado una “distancia” de umbral específica.
Cuenta con 2 potenciómetros, uno de los cuales es para ajustar la distancia desde el objeto en el que el sensor lo detecta (R6) y el R5 cambia la frecuencia de infrarrojos del transmisor, no se ajusta.
Pin de Habilitación
Este sensor le permite activar y desactivar la detección de obstáculos manipulando el pin de habilitación. Está activado por defecto, lo que significa que el sensor está en modo de detección por defecto. Si no lo desea, debe quitar el puente con la etiqueta “EN” y poner una señal de control en el pin de habilitación.

Aplicaciones comunes
- Robots autónomos: Para que eviten chocar con paredes u objetos.
- Sistemas de seguridad: Detecta la presencia de personas u objetos.
- Contadores de paso: Para detectar cuando alguien cruza una línea invisible.
- Proyectos de automatización: Activación de puertas, luces o alarmas al detectar movimiento u obstáculos.




























Valoraciones
No hay valoraciones aún.