INFORMACIÓN
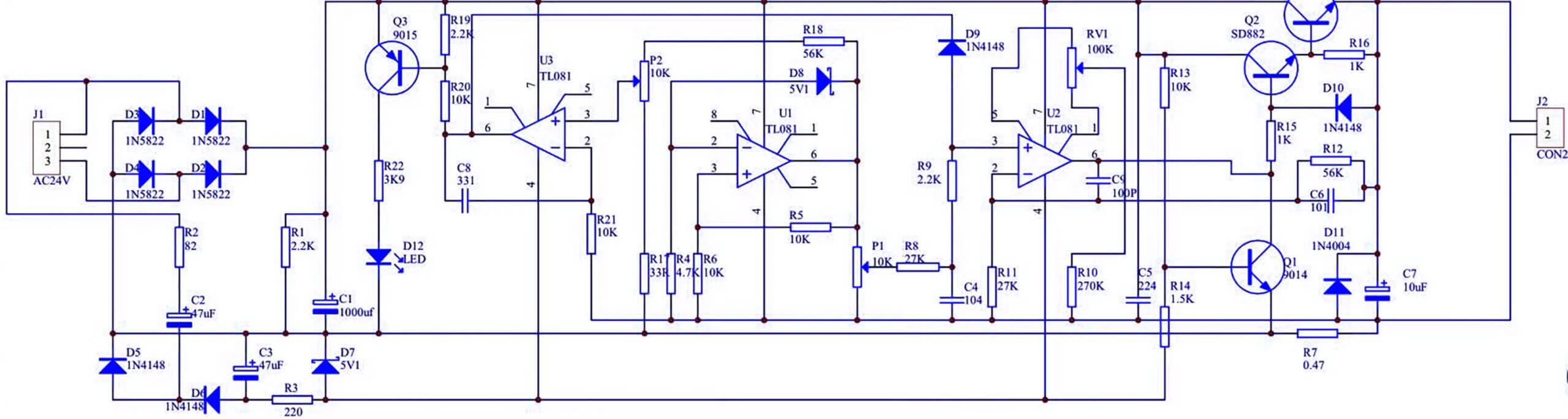
Kit Fuente de Alimentación de voltaje y corriente ajustable DIY , incluyen todos los componentes para que puedas desarrollar tus habilidades de soldado y mejorar en la practica de elaboración de proyectos electrónicos. Una vez ensamblada la fuente, esta puede entregar un voltaje hasta de 30V y una corriente que varia de 2mA a 3A, para ello requerirás un trasformador para energizar este kit (no incluido).
Ideal para realizar tu primera fuente de alimentación para proyectos escolares, profesionales, así como también equipar laboratorio; o si eres profesor, ideal para practica, análisis y armado de circuito de una fuente de poder.
ESPECIFICACIONES Y CARACTERÍSTICAS
- Marca: Hiland
- Voltaje de Regulación: hasta 30V
- Corriente de Regulación: 2mA hasta 3A
- Peso: 80g

Potenciómetros (P1 y P2), no incluyen tuercas.
DOCUMENTACIÓN Y RECURSOS
INFORMACIÓN ADICIONAL
Identificación de Componentes
Tal vez no sea claro la identificación de algunos componentes para lo cual te recomendamos que utilices el Probador de Componentes o Multímetro. También puedes auxiliarte del código de colores para las resistencias y el código para capacitores.
Disipadores
Debido a la corriente que manejara la fuente , es posible que se caliente recomendable un disipador de mayor cobertura; puedes encontrar algunos en Disipadores de Calor de Aluminio
Voltaje de Entrada AC
Este Kit requiere de una alimentación de voltaje en alterna de 24V , la cual , es ideal suministrar por medio de un transformador reductor de 127 V AC a 24V AC y como mínimo de potencia de 2W.

RGB WS2812 con Interfaz para ESP8266
Base Socket 28 Pines IC DIP-28 Wide
TTP223B Botón Táctil Capacitivo
Cautín de 60W 110V con Puntas Soporte y Esponja
Flux Limpiador para Soldar 250 ML
PMBT3906,215 Transistor PNP 200mA 40V


































Valoraciones
No hay valoraciones aún.