INFORMACIÓN
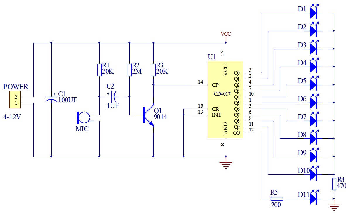
Kit de luz led giratoria te permite ensamblar un dispositivo que consta de luces LED giratorias controladas por un CD4017 que responde mediante sonido a través de un micrófono incorporado. Incluye:
- 10 Leds 5mm de diferente color
- CI: CD4017
- Base Socket DIP-16
- Transistor S9014
- Mini micrófono
- Capacitor electrolítico de 1uF 50V y 100uF 16V
- Resistencias de precisión: 20K x 2, 2M y 470R
Este tipo de kit es comúnmente utilizado en proyectos de aprendizaje y experimentación en el campo de la electrónica. Te permite comprender cómo funcionan los circuitos electrónicos básicos, ensamble de componentes, así como mostrar las funcionalidades, en este caso, luces giratorias en respuesta al sonido.
ESPECIFICACIONES Y CARACTERÍSTICAS
- Tipo: Kit de luz led giratoria
- Voltaje de alimentación (POWER): 4-12V DC Recomendable 5V (Fuente de alimentación no incluida)
- Dimensiones: 48 mm de diámetro y 1.6 mm de grosor
- Peso:11.3 g
DOCUMENTACIÓN Y RECURSOS
INFORMACIÓN ADICIONAL
Pasos básicos para soldar el Kit
Asegúrate de tener las herramientas adecuadas, como un soldador, estaño y pinzas, antes de comenzar. Aquí tienes algunos pasos básicos para ayudarte a comenzar:
- Preparación: Organiza tus componentes y herramientas en un espacio limpio y bien iluminado.
- Soldadura de Componentes: Sigue las referencias de la placa PCB. Comienza soldando los componentes más pequeños, como resistencias y capacitores, antes de pasar a los componentes más grandes.
- LEDs: Solda las luces LED en sus posiciones designadas, asegurándote de que la polaridad sea correcta.
- CD4017 y Micrófono: Solda el Socket para montar el CD4017 y el micrófono en su lugar según el pcb.
- Conexiones: Asegúrate de que todas las conexiones estén bien soldadas y seguras.
- Prueba: Una vez que hayas terminado de soldar, realiza una inspección visual para asegurarte de que no haya soldaduras frías ni cortocircuitos. Luego, conecta una fuente de alimentación de 5V y observa cómo las luces LED reaccionan a los sonidos cercanos.

Termistor NTC KY-013
SMDHAD-08HWA-R Dip Switch 2.54mm

























Valoraciones
No hay valoraciones aún.