Es un dispositivo electrónico de alta impedancia capaz de transferir, modificar o mantener la señal de entrada. Comúnmente son llamados OPAMP, debido a su nombre en inglés “operacional amplifier”. Tienen su primera aparición en 1947 como parte de las primeras computadoras analógicas (constituido a base tubos de vacío), su finalidad era realizar operaciones matemáticas (suma, resta, multiplicación, etc.).

Fue hasta 1964 que apareció el primer amplificador como circuito integrado, fabricado por la empresa Fairchild Semiconductor, y llevó el número de modelo μA702. Al siguiente año una versión mejorada pero no tan eficaz llega al mercado con el nombre A709.

Pero no fue hasta 1968 que apareció el μA741, el más parecido hasta nuestros días, desarrollado por David Fullagar y fabricado por numerosas empresas, basado en tecnología bipolar (transistores, diodos, etc), el cual se convirtió en el estándar de la industria electrónica.

En este artículo se explicará su funcionamiento, características, configuraciones básicas y algunas aplicaciones.
Simbología

Un amplificador operacional consta de 2 terminales de entrada (inversora y no inversora) y una de salida. Al ser un circuito integrado por resistencias, transistores y algún capacitor, requiere de una potencia en CC para funcionar, es por ello que la mayoría de los OPAMP, necesitan de dos fuentes de alimentación (VCC y -VEE) del mismo valor absoluto.

Una característica peculiar de estos CI, es que la señal de salida no puede superar la tensión de alimentación VCC, ni ser menor a VEE. En la siguiente imagen se muestra la curva característica de un amplificador, asimismo, se puede observar que la pendiente m representa la ganancia de amplificación.

Configuraciones
Amplificador de tensión inversor

Sumador inversor

Si consideramos que R=R1+R2+R3

Amplificador de tensión no inversor

Seguidor de tensión

Amplificador de tensión diferencial

Integrador

Derivador

Comparador
Suele ser utilizado para saber cual de las dos entradas es mayor.

Aplicaciones
A continuación, se presentan algunas aplicaciones con base en lo explicado hasta el momento, donde se identificará la construcción de circuitos combinando dos o más configuraciones.
Hablando de instrumentación, son comúnmente acoplados a sensores cuya señal de salida es muy pequeña y es necesario amplificarla para que pueda ser leída correctamente por el microcontrolador o tarjeta de desarrollo que se esté utilizando.
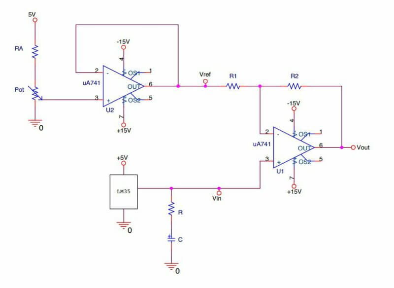
Asimismo, al trabajar con un comprador de tensión se pueden crear circuitos detectores de nivel, es decir, se identifica cuando una variable (tensión, corriente, temperatura, humedad, etc.) es superior o inferior a un nivel de referencia y se ejecuta en la salida una acción on-off. Por ejemplo, un detector de temperatura, en la entrada no inversora está conectado un termistor, un DHT 11 o un LM35 y en la entrada inversora una resistencia ajustable para establecer un valor de tensión de referencia (Fig. 7.0). Si hay una variación de tensión encima del valor de referencia, la salida activa o desactiva un actuador, que puede ser: un ventilador, calentador, horno, etc.

Finalmente, otra aplicación muy útil que se le puede dar es en el ámbito escolar cuando se está estudiando el modelado y control de sistemas, ya que con ayuda de los amplificadores operaciones se pueden recrear las funciones y los controladores (P, PI, PID), a fin de analizar su comportamiento y diferencias.

Para conseguir distintos tipos de amplificadores operacionales puedes consultar nuestra página de circuitos integrados, En UNIT Electronics puedes encontrar todo el material necesario para tu proyecto, puedes contactarnos vía WhatsApp al teléfono: 55 1568 4524

Capacitor Cerámico 0805 4.7uF 25V CL21A475KAQNNNE
