INTRODUCCIÓN
Estos relés son dispositivos electrónicos que permiten el control de dispositivos con una potencia máxima de 250V / 15A para AC y 125V / 10A, así como 30V / 10A para DC, utilizando una señal de control de 5V. La activación de los relés se indica mediante un LED en su placa de circuito impreso (PCB).
El relevador de 5V de 1 a 8 canales se utiliza para controlar dispositivos de corriente alterna o continua de mayor voltaje, como lámparas, motores, ventiladores o electrodomésticos, a través de señales de bajo voltaje provenientes de una placa de desarrollo. Cada canal actúa como un interruptor controlado electrónicamente, lo que permite encender o apagar múltiples dispositivos de forma independiente. Este tipo de módulo es ideal para aplicaciones de automatización del hogar, sistemas de riego, control industrial y proyectos de robótica. Es compatible con una amplia variedad de placas de desarrollo, como Arduino UNO, Mega, Nano, ESP8266, ESP32 y Raspberry Pi, gracias a su capacidad de trabajar con señales digitales de bajo nivel.
ESPECIFICACIONES Y CARACTERÍSTICAS
1 Canal 5 VDC
|
2 Canales 5 VDC
|
4 Canales 5 VDC
|
8 Canales 5 VDC
|
DOCUMENTACIÓN Y RECURSOS
INFORMACIÓN ADICIONAL
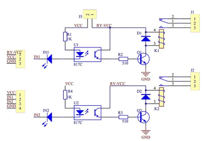
Pines JDVcc, VCC y GND
Al mantener el Jumper con la posición de JDVcc-VCC, se está usando el voltaje de VCC(proveniente del microcontrolador), alimentando a los optoacopladores y al relé, con esto el relé se excita directamente con la señal, pero puede que si hay un problema en el relé queme el microcontrolador, ya que ambos circuitos están compartiendo la misma GND y tensión (VCC).
Si no se conecta este Jumper, entonces quedara aislado el módulo de 2 relevadores con el microcontrolador, pero se tendrá que alimentar de otra manera a los optoacopladores y relés (5 V), NUNCA colocar el Jumper en posición VCC-GND.

¿Qué es el Módulo de 4 Relevadores?
El Módulo de Relevador 5V de 1 a 8 Canales, son fabricados por Songle cada uno de los canales necesita de 15 a 20 mA. Los contactos de los relevadores están diseñados para conmutar cargas debajo de 250 AC a 10A o 30 DC 10A. Esto tiene una interfaz estándar, puede ser controlado directamente por el microcontrolador. Cada canal es aislado por medio de un optoacoplador (817c), minimizando el ruido para la conmutación de carga y el led indica el estado del relevador.

Cloruro Férrico de 250 ML
Banda Dentada GT2 2GT 6mm 10 Metros
Camara VGA OV7670 640x480
Tira Header Macho L20 40 Pines 2.54 mm
Kit Conectores LT41 de Empalme Rápido 75pcs
SN-28B Pinza Dupont Crimper 28-18AWG
Alcohol Isopropílico en Aerosol 400 ml
BC559B Transistor BJT TO-92 PNP
Kit Extrusor MK8 para Impresora 3D Actualización
Pasta Limpiadora para Puntas de Cautín 6g
Fuente para Protoboard con Señuelo de Carga UNIT
TPA3116 Amplificador Digital
DS3231 Modulo de Tiempo Real RTC con Bateria
Sensor Interruptor Mercurio KY-017











Valoraciones
No hay valoraciones aún.