Es un circuito integrado para activar o desactivar circuitos en un cierto tiempo, se puede decir que es un temporizador.
Este componente tiene 8 pines de entrada/salida que son los siguientes:

- Pin GND / Tierra: En este pin se conecta la tierra física del circuito y/o alimentación.
- Pin TRIGGER / Disparo: Se conecta el activador de nuestro disparo para accionar la salida.
- Pin OUTPUT / Salida: Es la salida que obtendremos de nuestro circuito, siempre estará condicionado a como se conecta.
- Pin RESET / Reinicio: Con este pin podemos reiniciar nuestro conteo desde 0.
- Pin CONTROL VOLTAGE / Control de Voltaje: En este pin se ajusta un control del voltaje del 45% al 90 % de VCC.
- Pin THRESHOLD / Umbral: Es un comparador interno que tiene, regularmente se pone con la salida.
- Pin DISCHARGE / Descarga: Este puerto se utiliza para descargar la salida del condensador.
- Pin VCC/Alimentación: En este pin se energiza nuestro componente, en un rango 4.5 Vcc a 15 Vcc.
El 555 tiene dos modos de operación
Modo Astable
Este tiene una salida de onda cuadrada o rectangular dependiendo de la frecuencia asignada, las conexiones son las siguientes:

El tren de pulsos se activa cuando el capacitor llega a los 2/3 del VCC, es cuando el flip flop se restablece, activando el transistor en modo de descarga para la energía almacenada del capacitor de R2, con una constante de tiempo 0.693*R2*C, cuando el capacitor llega a 1/3 de su almacenamiento el ciclo se vuelve a reiniciar.
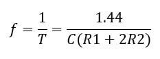
Para realizar una señal cuadrada se debe considerar la siguiente formula:

Donde f es la frecuencia de la señal de salida en la que oscila y T es el periodo.
Simplificado:
- Tiempo alto (TA) = ln(2) * (R1 + 2R2)* C
- Tiempo bajo (TB) = ln(2) * R2 * C
Se debe considerar el tiempo que dura la señal como el periodo T, es decir la suma de los dos tiempos (TA +TB).
Modo monoestable
La construcción de este modo de trabajo es más sencilla que la anterior, las conexiones se muestran a continuación:

Este tipo de conexión se puede llamar de un tiro, la duración del pico es determinada por el valor de la resistencia y el valor del capacitor. El Tiempo de duración del pulso será determinado por la siguiente formula:

El circuito integrado 555 se puede utilizar para algunos circuitos como los siguientes:
- Interruptores libres de rebote.
- Temporizadores en cascada.
- Osciladores controlados por voltaje.
- Generadores de pulsos (PWM).
- Destelladores LED.
- Divisor de frecuencia.
- Atenuador de luz.
- Comparador de tensión.
Te presentamos 2 proyectos que puedes hacer con el 555
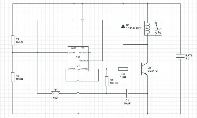
Interruptor On/Off
Con este sencillo circuito puedes controlar con una batería o powerbank un interruptor on/off que soporte 127 VAC hasta 10A, gracias a PWM que genera podemos activarlo con un retardo, lo cual nos da un temporizador.
Lo que necesitas es:
- 2 Resistencias 10k
- 1 Resistencia 100k
- 1 Resistencia 1k
- 1 1n4007
- 1 NE555
- 1 capacitor electrolítico 10uf
- 1 Push Botton
- 1 Transistor BC547
- Relevador de 5v
- 1 pila o Powerbank
- 1 PCB Perforada de 5×5

Este interruptor de potencia podrías utilizarlo como un sistema de control de 1-1 de manera remota.
Control de motor con 555
El siguiente diagrama es un circuito que genera una señal PWM con el circuito integrado 555, el cual controla la velocidad de rotación de un motor CD variando la resistencia de un potenciómetro.

- 1 circuito integrado 555
- 1 resistencia de 1k ohms
- 1 resistencia de 47 ohms
- 1 potenciómetro de 50k ohms
- 3 diodos 1n4007
- 1 capacitor de 0.01uF
- 1 capacitor de 0.1uF
- 1 Tip120
- 1 Motor de DC
- 1 batería de 12V
En UNIT electronics encontrarás circuitos integrados como el NE555 y muchos más para tus proyectos, visita nuestra pagina web de circuitos integrados en el siguiente enlace.

XIAO Sensor mmWave 24GHz Presencia Humana FMCW
